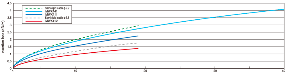
MWX4 and 5 series offer formability. This equates to ease of use – ideal for internal and external wiring applications, especially if these applications support high frequencies up to 67 GHz with lower insertion loss than semi-rigid cables. A broad range of connectors is available to meet your specific needs.

